西安海棠职业学院2026年春季招聘公告
| 陕西教育在线 www.sxeduzx.com |

学院介绍
西安海棠职业学院肇始于1996年创办的“陕西海棠中医美容培训学院”,2004年经陕西省人民政府批准、国家教育部备案,跻身国家普通高等教育序列,成为具备独立颁发国家承认学历证书资格的全日制普通高等院校。学院坐落于西安东郊白鹿原大学城核心腹地,占地逾七百亩,总建筑面积二十余万平方米,规制规整,环境雅致。现有在校生万余名、教职员工六百余人,其中专任教师逾五百名,师资队伍根基扎实。

学院深耕康养医美特色领域,开设医学美容技术、护理、中药学、康复治疗技术等二十余个专业,构建起贴合产业需求的优质专业体系。依托深厚行业积淀,建有省级教学实训基地4个,坐拥国内唯一中医美容博物馆,更被指定为陕西省美容技能大赛永久性举办基地,教学实践平台优势凸显。凭借卓越办学成效,学院先后荣膺“陕西省平安校园”“陕西十佳知名品牌学院”“陕西省教育系统精神文明建设先进单位”等殊荣。校内职工公寓、图书馆、运动场馆、商超医疗等配套设施一应俱全,全方位保障师生学习生活。
为适应学院发展需要,经决定面向社会公开招聘专业带头人、教师、行政管理和辅导员,现将招聘事项公告如下:
一、招聘原则
公开招聘,坚持平等、竞争、择优的原则。
二、招聘基本条件
(一)基本条件
1.拥护中华人民共和国宪法和法律法规,拥护中国共产党领导和社会主义制度,遵纪守法,品行端正,具备良好的职业道德;
2.符合招聘岗位所需的专业背景、任职资格及个人能力要求;
3.具备适应岗位要求的身体条件和心理素质;
4.拥有相关学科专业背景或行业从业经历,博士研究生、副高级及以上职称人员优先录用;
5.满足招聘岗位规定的其他条件。其中,学科专业资格条件以国家教育行政主管部门公布的专业目录为准;持有教育部留学服务中心认证学历、学位的应聘人员,其留学期间所学专业由学院组织专家研究审定。
(二)以下人员不属于招聘范围
1.曾因犯罪受过刑事处罚或被开除处分的;处于立案审查期间或尚未解除党纪、政纪处分的;
2.在国家事业单位招聘中被认定有舞弊等严重违反招聘纪律行为的;
3.被依法列为失信被执行人的;
4.法律法规规定不符合本次招聘要求的其他人员。
三、福利待遇
1.薪酬待遇根据学历、职称、技能等条件综合确定;
2.按规定缴纳五险一金;
3.享受双休、带薪寒暑假,提供餐补、档案托管及免费停车服务;
4.建立完善的人才培养体系,岗位晋升通道畅通;
5.符合学院高层次人才引进条件(高学历、高职称、高技能)者,待遇及工作方式可面议。
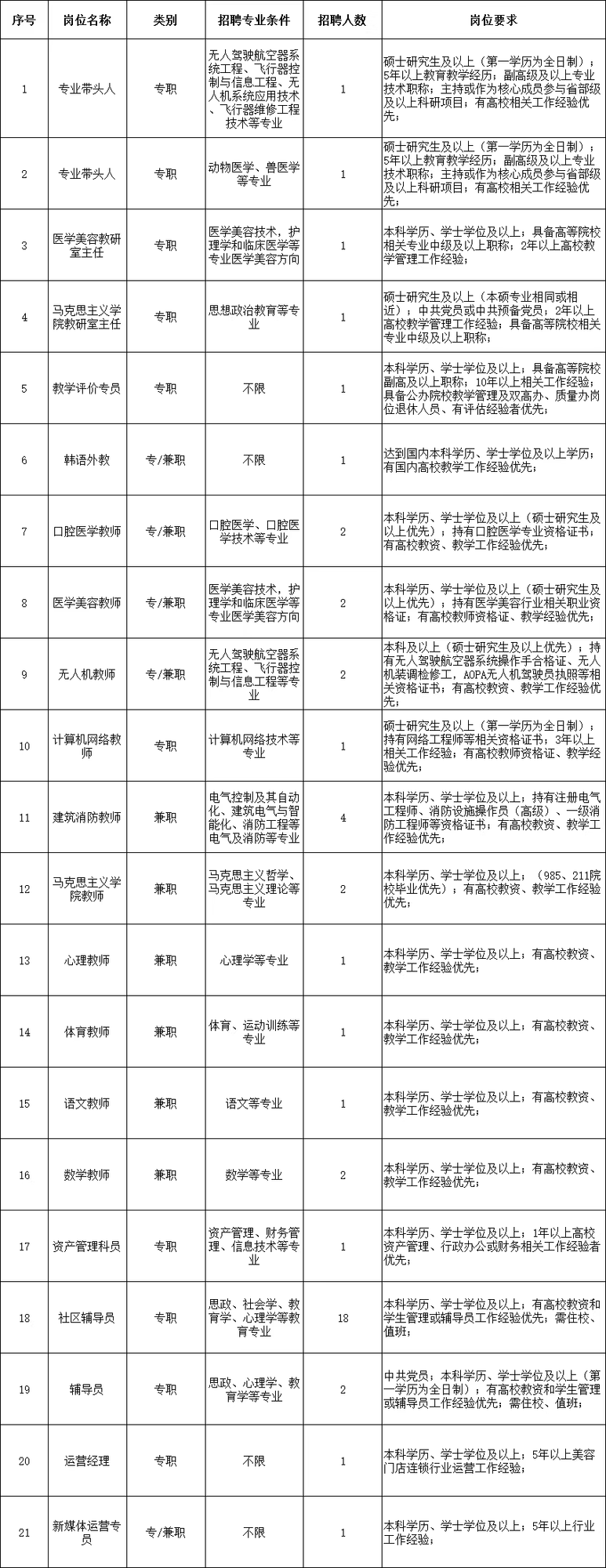
四、2026年公开招聘工作人员岗位表

五、招聘程序
1.投递简历
自本公告发布之日起至2026年3月2日,应聘人员请将个人简历、学历学位证书、资格证书等相关材料的电子版(PDF格式),发送至指定招聘邮箱。
2.资格审查
学院人事处将依据岗位招聘条件对应聘简历进行筛选审核。审核通过者,将以电话或微信形式通知后续面试事宜;未通过资格审查的人员,不再另行通知。
3.面试及笔试
学院将结合实际工作安排组织考核,其中非教师岗位开展面试+笔试综合考核;教师岗位在面试、笔试基础上,增设课程试讲环节(试讲内容另行通知)。
4.人员录用
经各环节考核合格者,确定为拟录用人员。学院人事处将于2026年春季正式开学前,通知拟录用人员办理入职手续,具体事宜以电话等通知为准。

六、联系方式
简历投递邮箱:
ht2022hr@163.com;
ht2026cy@163.com;
ht2026ly@163.com;
官方合作平台:BOSS直聘、智联招聘、猎聘;
监督举报邮箱:HT1996HR@163.com;
简历投递格式:全职或兼职+应聘岗位名称+姓名+最高学历学位(如未按要求,简历可能无法进入初筛环节);
学院地址:陕西省西安市灞桥区水安路30号。

七、声明
西安海棠职业学院所有公开招聘相关公告及信息,均通过以下官方及官方合作渠道发布:西安海棠职业学院官方网站、西安海棠职业学院官方微信公众号,以及BOSS直聘、智联招聘、猎聘等官方合作招聘平台。学院人事处是唯一负责公开招聘工作的职能部门,未委托任何第三方机构承办公开招聘相关事宜。本次招聘从简历投递、面试考核至入职办理的全过程,均不收取任何费用。请广大求职者提高警惕,仔细甄别招聘信息,谨防各类招聘诈骗,切实维护自身合法权益。
编辑:李峙蓉 审核:秦小将
— END —
| 陕西教育在线 www.sxeduzx.com |
版权声明
本文仅代表作者观点,不代表本站立场。
本文系作者授权发表,未经许可,不得转载。
本文地址:/dianshang/weishang/2026-01-16/2389.html
